Просмотры:0 Автор:Pедактор сайта Время публикации: 2025-10-17 Происхождение:Работает
Думайте о своей форме как о сложной и высокоточной формочке для печенья. Полость и сердцевина создают «негативное пространство», которое определяет форму и размер вашей пластиковой детали.
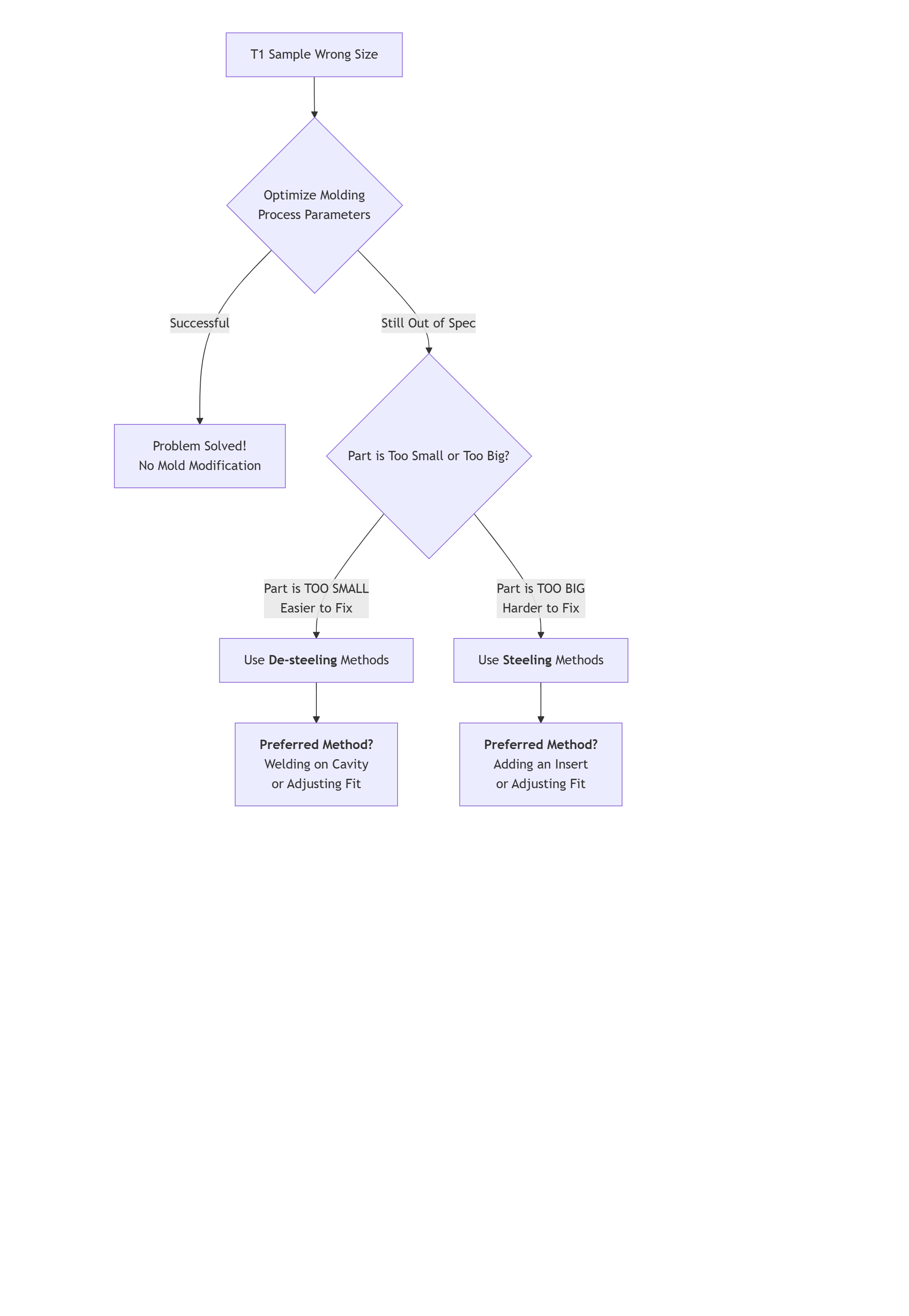
Для деталей меньшего размера: используйте «Удаление стали».
Цель: увеличить полость формы.
Аналогия: ваш файл cookie слишком мал. Вам нужно вырезать формочку для печенья, чтобы увеличить внутреннее пространство.
Образ мышления: Это субтрактивный процесс. Вы удаляете сталь из полости или сердечника, чтобы освободить место для пластика, в результате чего получается большая деталь.
Для деталей негабаритных размеров: используйте «Сталь».
Цель: уменьшить полость формы.
Аналогия: ваш файл cookie слишком велик. Вам нужно добавить материал внутрь формочки для печенья, чтобы уменьшить пространство.
Образ мышления: Это аддитивный процесс. Вы добавляете сталь (или ее эквивалент), чтобы вторгнуться в пространство, где течет пластик, в результате чего деталь становится меньше.
Добавление материала почти всегда является более сложным, дорогостоящим и рискованным процессом, чем его удаление. Вот почему «освобождение от стали» — более легкий путь.
Прежде чем прикоснуться к плесени, вы должны ответить на важный вопрос: это проблема с литьем или с плесенью?
Ошибки в размерах часто можно исправить, отрегулировав параметры термопластавтомата.
Детали слишком маленькие? Попробуйте увеличить давление впрыска, давление упаковки, время упаковки или температуру формы, чтобы компенсировать усадку.
Детали слишком большие? Попробуйте уменьшить те же параметры, чтобы увеличить усадку.
Только если вы оптимизировали процесс, а размеры все еще не соответствуют заданным, вам следует переходить к физической модификации формы.
Поскольку вам нужно удалить сталь, у вас есть несколько простых вариантов:
Сварка/Наращивание (наиболее распространенный и гибкий): это основной метод локальной корректировки. Вы привариваете новый материал к поверхности полости, а затем обрабатываете его до правильных, больших размеров. Он универсален и обеспечивает точный контроль.
Регулировка посадки пресс-формы (наиболее безопасная): для обеспечения соответствия размеров, таких как штифты и отверстия, вы часто можете сместить сердечник или полость, подставив прокладки или шлифовав сопрягаемые поверхности. Это изменяет толщину стенок без прямого изменения внешнего вида поверхности.
Прямая обработка на станке с ЧПУ или электроэрозионная обработка. Для больших, плоских или сложных поверхностей вы можете просто обработать полость глубже или использовать электроэрозионный электрод большего размера, чтобы прожечь полость до большего размера.
Здесь вам нужно добавить стали или уменьшить пространство, что сложнее:
Добавление вставки (прочной и надежной). Это включает в себя обработку кармана в области увеличенного размера и впрессовку в него новой стальной вставки. Затем вставка обрабатывается до нужного меньшего размера. Это очень надежное решение, но может остаться след.
Сварка на противоположной стороне (стратегическая сварка): чтобы уменьшить внешний диаметр, вы привариваете внутреннюю сторону, увеличивая ее, чтобы «сжать» деталь. Чтобы уменьшить внутренний диаметр, вы привариваете полость.
Покрытие (для микрорегулировки): такие методы, как хромирование или никелирование, позволяют добавить тонкий слой (несколько микрон) на поверхность полости, эффективно уменьшая деталь. Это подходит только для очень небольших корректировок.
Регулировка посадки формы (опять-таки самая безопасная): Как и в случае с деталями меньшего размера, смещение стержня или полости является безопасным первым шагом к исследованию.

Самая простая модификация — это та, которую вам никогда не придется делать. Точное моделирование течения формы, тщательный выбор материалов и проектирование с учетом технологичности (DFM) — лучшие способы вообще избежать этих проблем.
Но когда возникают проблемы, помните эту иерархию:
Во-первых, настройте процесс.
Если деталь слишком мала, «освободить ее от стали» — это проще.
Если деталь слишком большая, «стальная» — действуйте осторожно, начиная с наименее инвазивного метода.